行業資訊
從國家政策,看物流業規劃
在這個國度,你得看得懂政策……

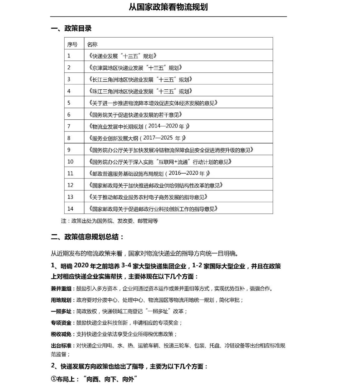
一、政策目錄

注:政策出處為國務院、發改委、郵管局等
二、政策信息規劃總結
從近期發布的物流政策來看,國家對物流快遞業的指導方向統一且明確。
(1)明確2020年之前培養3-4家大型快遞集團企業,1-2家國際大型企業,并且在政策上對相應快遞企業實施幫扶,主要體現在以下幾個方面:
- 兼并重組:鼓勵引入多方資本,企業間通過資本運作或兼并重組等方式,實現優勢互補,強強合作;
- 用地規劃:政府要對分撥中心、處理中心、物流園區等物流用地統一規劃,簡化審批;
- 一照多址:簡政放權,快遞領域工商登記“一照多址”改革;
- 專項資金:鼓勵快遞企業科技創新,申請相應的專項獎金;
- 稅收減免:支持快遞企業依法享受企業所得稅優惠政策;
- 出臺標準:對快遞企業用電、水、熱、運輸車輛、投遞三輪車、包裝、托盤、冷鏈設備等出臺相應標準規范監督。
(2)快遞發展方向政策也給出了指導,主要為以下幾個方面:
①布局上:“向西、向下、向外”
- 向西:發展中西部物流,支持企業在中西部地區加強分撥設施建設,加大運輸裝備和運力投入,落實網點建設標準。
- 向下:快遞下鄉,電商下鄉,實現鄉鄉有網點、村村通快遞;農村快遞、郵政、公共設施等實現共建共享;配合冷鏈物流大力發展農產品進城,解決最初一公里問題。
- 向外:順應“一帶一路”契機,發展跨境電商,國際快遞;重點建設大型快遞航空樞紐、中歐電商專列、國際快件處理中心、海外倉。
②業務上:發展冷鏈、倉配一體,高附加值業務,經營末端
- 冷鏈物流:配合快遞下鄉和農產品進城,大力發展冷鏈物流,建設冷鏈基礎設施;
- 倉配一體:推動快遞和電商的合作,快遞進廠,快遞進園,發展智能倉儲配送一體;
- 逆向物流:包裝材料和廢品回收利用,推動“綠色商場”的試點;
- 特殊品物流、高端快遞:鼓勵快遞企業結合自有業務開展高端快遞、特殊品物流等高附加值業務;
- 社區經濟、社群經濟:鼓勵快遞企業發展自有電商平臺,在配送末端發展社區經濟、社區經濟。
③運輸上:“上機、上船、上車”,重點推廣高鐵快遞,農村試點客運班車共享
- 高鐵快遞:政策中普遍提到要推進高鐵快遞的發展,配套相應的設備設施;
- 航空樞紐:主要配合國際快遞業務和“一帶一路”的建設,重點建設現代快遞航空樞紐,比如:西安;(名單詳見后文詳情)
- 干線陸運:優化完善通行、收費、發票平臺和制度;鼓勵企業采取甩掛運輸、多式聯運等提高干線運輸效率;淘汰老舊車輛,推廣新能源汽車;農村試點客運班車共享運輸。
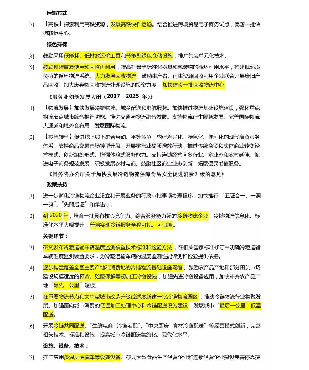
④設施、設備、技術:處理中心、分撥中心、物流園等建設,自動化改造,新技術應用
新增、擴建、改造物流樞紐、分撥中心、快遞園區、國際處理中心、海外倉等重要基礎設施,內部設備實現節能、環保、智能、信息化、自動化。(具體數量地址等信息詳見后文詳情)
重點應用推廣設備:
- 機械化裝卸、自動搬運、自動分揀、自動包裝、托盤、集裝籃、籠車、折疊式嵌套式包裝箱、智能終端、智能快件柜、電子運單、物流機器人、無人機、無人車、新能源汽車、新型保鮮減震包裝材料;
- 新型分級預冷裝置、多溫區陳列銷售設備、大容量冷卻冷凍機械、節能環保多溫層冷鏈運輸車、****移動冷鏈箱。
重點應用的技術:移動互聯網、物聯網、大數據、云計算、虛擬現實、人工智能、數據分單、數據派單、無線射頻識別(RFID)、衛星定位、車輛跟蹤、溫度監控、智能標簽、新材料。
(3)政策中重點提及并推動落實的2項
全面落實收寄驗視、實名收寄、過機安檢三項安全生產制度。按照標準配備安檢設備,推廣應用快遞手持執法終端,實現快件100%過機安檢。
綠色環保:可降解無污染、可循環的包裝材料應用,推進包裝回收利用;淘汰老舊車輛,推廣新能源車輛和電動三輪車;推廣節能環保的自動化智能化設備。
三、重要數據摘選
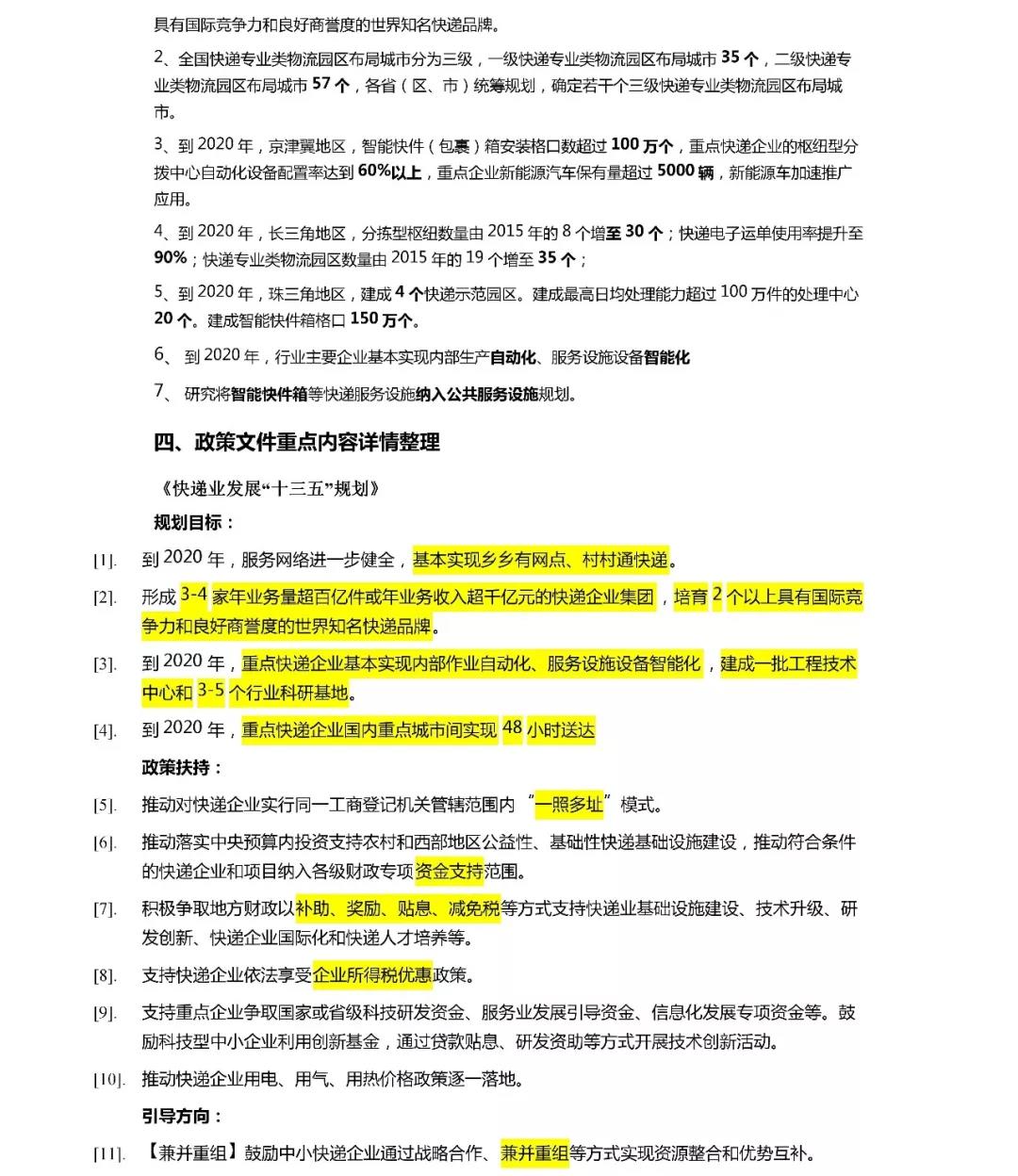
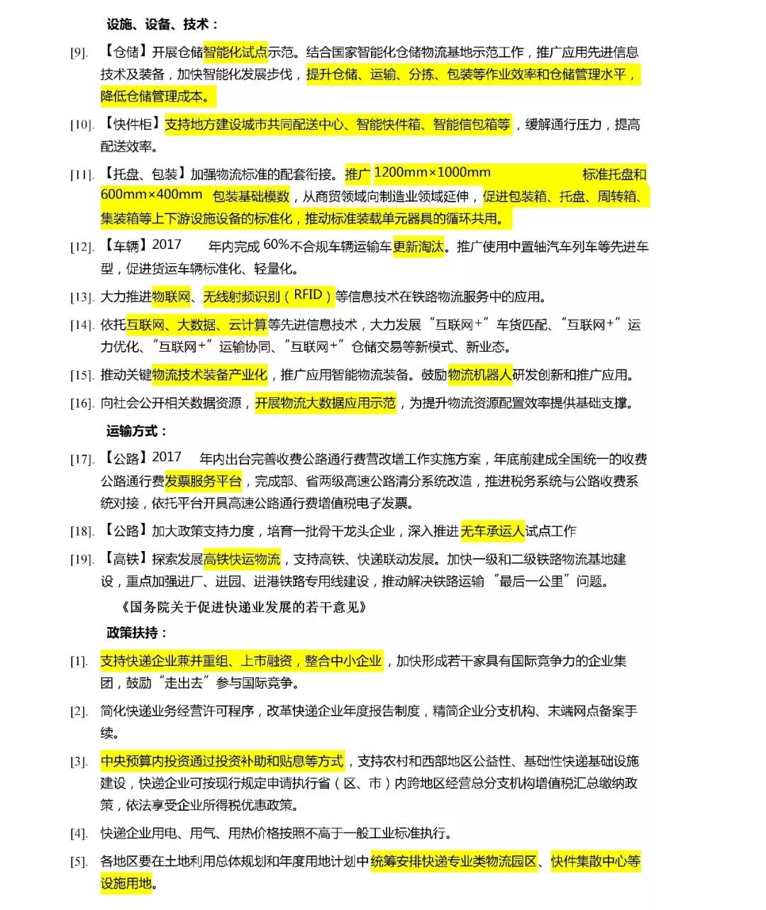
(1)2020年之前,形成3-4家年業務量超百億件或年業務收入超千億元的快遞企業集團,培育2個以上具有國際競爭力和良好商譽度的世界知名快遞品牌。
(2)全國快遞專業類物流園區布局城市分為三級,一級快遞專業類物流園區布局城市35個,二級快遞專業類物流園區布局城市57個,各省(區、市)統籌規劃,確定若干個三級快遞專業類物流園區布局城市。
(3)到2020年,京津翼地區,智能快件(包裹)箱安裝格口數超過100萬個,重點快遞企業的樞紐型分撥中心自動化設備配置率達到60%以上,重點企業新能源汽車保有量超過5000輛,新能源車加速推廣應用。
(4)到2020年,長三角地區,分揀型樞紐數量由2015年的8個增至30個;快遞電子運單使用率提升至90%;快遞專業類物流園區數量由2015年的19個增至35個。
(5)到2020年,珠三角地區,建成4個快遞示范園區。建成最高日均處理能力超過100萬件的處理中心20個。建成智能快件箱格口150萬個。
- 到2020年,行業主要企業基本實現內部生產自動化、服務設施設備智能化;
- 研究將智能快件箱等快遞服務設施納入公共服務設施規劃。
四、政策文件重點內容詳情整理
詳見下文報告全文:
















更多相關信息 還可關注中鐵城際公眾號矩陣 掃一掃下方二維碼即可關注

文章推薦
- “全域土地綜合整治”的5個建設內容和6個整治模式
- 上海:《關于深入開展全市域土地綜合整治 助推郊野空間提質增效的實施意見》解讀
- 陽泉市規劃和自然資源局召開全域土地綜合整治工作專題會
- 工業園區“定制化”供水:中鐵城際智慧水務系統如何匹配高純度用水需求?
- 農村供水“最后一公里”破局:中鐵城際供水智慧系統如何解決分散站點運維難題?
- AI+物聯網:中鐵城際智慧供水系統如何從“被動搶修”轉向“主動防御”?
- 市政道路設計流程與技巧:新手快速上手的6個核心步驟
- 市政道路設計關鍵要點:從線形規劃到管線綜合的避坑指南
- 2025市政道路設計最新規范與全流程解析
- 自然資源部:推進全域土地綜合整治 已經累計整治超1000萬畝




